Кейс - точная копия без чертежей

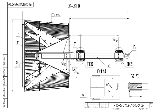
В соответствии с техническим заданием заказчика выполнена сборочная единица «корзина сепаратора с валом». В процессе разработки были определены геометрические параметры, требования к материалам и выбраны соответствующие допуски для обеспечения функциональности и совместимости с сопрягаемыми элементами.
Корзина сепаратора с валом представляет собой сборочную единицу со сложной пространственной геометрией, предъявляющей высокие требования к точности при её восстановлении. Восстановление осуществляется с применением методов реверсивного проектирования и инженерного анализа.
На первом этапе выполняется высокоточное 3D-сканирование изделия, позволяющее получить детализированное облако точек. Далее проводится метрологическая верификация геометрических характеристик и контроль отклонений от исходной формы. Параллельно осуществляется спектральный анализ материала с целью определения его химического состава, а также измеряется твёрдость функциональных поверхностей.
Полученные результаты позволяют с высокой степенью достоверности воссоздать не только геометрию, но и физико-механические характеристики детали. На основе этих данных формируется параметрическая 3D-модель в CAD-системе. При её построении учитываются требования к прочности, стойкости к износу, а также технологичность при последующем производстве.






Клиенту была передана воссозданная деталь с геометрическими параметрами, идентичными оригинальному изделию. Конструкторская документация была разработана в полном соответствии с требованиями ЕСКД, с применением актуальных государственных стандартов (ГОСТ). Также была подготовлена модель, полностью готовая к передаче в производство.
Ряд наших последних работ по различным направлениям реверсивного инжениринга

Кейс - точная копия без чертежей

Кейс - точная копия без чертежей

Кейс - точная копия без чертежей

Кейс - точная копия без чертежей

Кейс - точная копия без чертежей

Кейс - точная копия чертежей

Кейс - точная копия без чертежей

Кейс - точная копия без чертежей

Кейс - точная копия без чертежей

Кейс - точная копия без чертежей

Кейс - точная копия без чертежей

Кейс - точная копия чертежей

Кейс - точная копия без чертежей

Кейс - точная копия без чертежей

Кейс - точная копия без чертежей

Кейс - точная копия без чертежей

Кейс - точная копия без чертежей

Кейс - точная копия чертежей

Кейс - точная копия без чертежей

Кейс - точная копия без чертежей

Кейс - точная копия без чертежей

Кейс - точная копия без чертежей

Кейс - точная копия без чертежей

Кейс - точная копия чертежей
